“两新”背景下厨电产业发展研究——以浙江省为例

2026-04-08



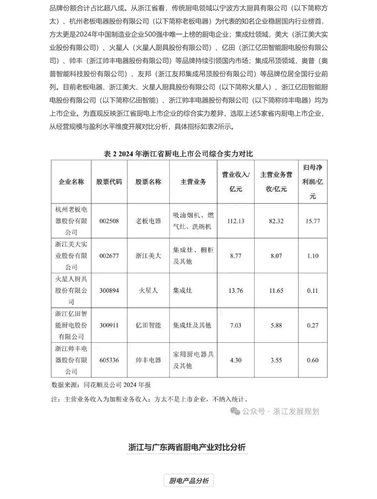
1775612187854379.jpg

1775612187439506.jpg

1775612187211087.jpg

1775612187849759.jpg

1775612187661051.jpg

1775612187313644.jpg

1775612187846639.jpg

1775612188620640.jpg

1775612188801008.jpg

1775612188342172.jpg

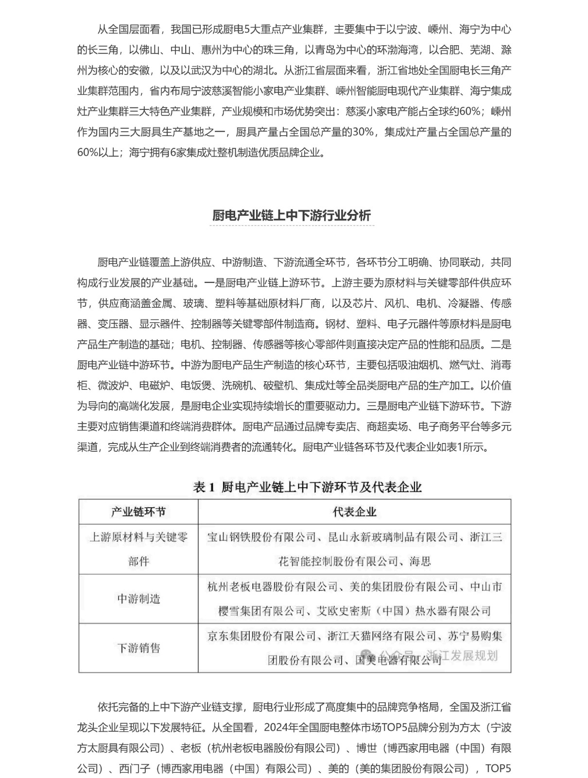
1775612188729789.jpg

1775612188994872.jpg

1775612188781888.jpg

1775612188446818.jpg




版权所有 © 2018 浙江省发展规划研究院 
地址:杭州市西湖区古墩路598号同人广场C座  邮编:310030  电话:0571-87061835/87061872  传真:0571-87061330
浙公网安备 33010602008230号 浙ICP备05019917号-1
 网址:http://www.zdpi.org.cn  技术支持:杭州信安咨询